隨著小型化器件的運行速度、傳輸效率和功率密度的迅速提高,半導體行業對電磁干擾(EMI)屏蔽和熱管理材料的需求日益增加。因此,提高電子系統中常用的聚烯烴元件(如聚乙烯(PE))的電磁屏蔽性能和導熱性能至關重要。目前,熔融復合是制備聚烯烴復合材料最常用的方法,但填料分散困難以及在填料/填料或填料/基體界面處的高電阻限制了其性能。在此,我們提出了一種折疊制備方法來制備PE復合材料,將一個排列良好、無縫的石墨烯框架與MXene納米片預修飾的石墨烯結合到基體中。通過納米界面工程,我們證明了復合材料的物理性能可以在相同填充填料的情況下得到進一步改善:石墨烯/MXene界面上氫鍵的形成以及無縫連接石墨烯框架的發展。在低填充量(3 wt %,含0.4 wt % MXene)的情況下,制備的PE復合材料的電磁屏蔽性能為61.0 dB,熱導率為9.26 Wm
-1 k
-1。此外,基于我們的方法也可以生產出其他具有相同效果的熱塑性復合材料。本研究為合理設計填料界面,制備用于微電子和微系統的高性能聚合物復合材料提供了思路。

圖1. (a) MXene納米片氫鍵修飾碳納米管的制備工藝。(b) Ti
3C
2T
x MXene照片。(c) MXene納米薄片的SEM, (d) AFM, (e) HR-TEM圖像。(f)生長石墨烯前后的鎳機織織物照片。(g)生長石墨烯的SEM, (h) TEM和(i) HR-TEM圖像。(j) SEM圖像,(k) C元素映射,(l) GWFs的放大圖。(m) SEM圖像,(n) C和Ti元素映射,(o) M-o-GWFs放大圖。

圖2 (a)羥基化石墨烯與MXene官能團反應形成MXene與GWFs之間的氫鍵界面。(b) Raman, (c) FTIR, (d) XPS測量,高分辨率(e) C 1s和(f) Ti 2p XPS光譜。

圖3. (a) M-o-GWF/PE復合材料的制備方法。(b)說明電磁干擾SE和熱導率測量的首選方向的示意圖。(c, d)復合材料照片和(e, f) SEM圖像。(g) EMI SE和(h)各種樣品對應的SER、SEA和SET。(i)納米碳填充聚烯烴復合材料及其雜化材料之間的SSE/t / 1wt %填料的比較。(j)復合材料的EMI屏蔽機理,(k)計算M-o-GWFs和M-GWFs的電荷密度差。

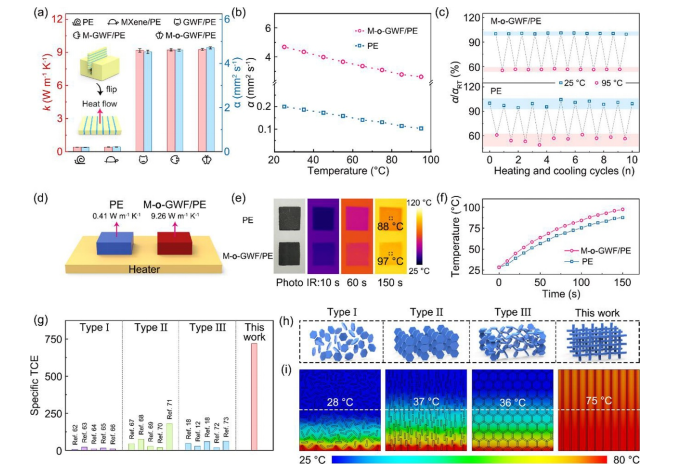
圖4. (a)試樣的熱擴散系數(α)和熱導率(κ)。(b) M-o-GWF/PE和PE的熱擴散率隨環境溫度的變化。(c)循環熱沖擊試驗表明M-o-GWF /PE具有良好的穩定性。(d)測量設置,(e)紅外(IR)圖像,(f) M-o-GWF/PE和PE表面溫度隨加熱時間的變化。(g) M-o-GWF/PE與其他填充了不同類型納米填料結構的聚烯烴復合材料沿優選傳熱方向的比TCE比較。(i)基于4個模型在0.5 s (h)內的模擬比較。

圖5 (a)其他用折疊法制備的M-o-GWFs填充的熱塑性復合材料的熱導率和(b) EMI SE。(c)與其他熱塑性復合材料相比,我們的樣品的EMI SE和熱導率之間有更好的平衡。(d) M-o-GWF/PE復合材料屏蔽電磁干擾性能的示意圖和(e)照片,以阻止藍牙設備之間的無線通信。(f)使用M-o-GWF/PE板作為散熱片的大功率LED模塊冷卻測試平臺的配置。(j) LED燈在不同輸入功率下的表面溫度變化,(k)飽和溫度隨輸入功率密度的變化。(l)循環加熱/冷卻試驗的熱穩定性。
相關科研成果由中國科學院深圳先進技術研究院Yan-Jun Wan團隊于2022年發表在ACS Nano (https://doi.org/10.1021/acsnano.2c01716)上。原文:Enhanced Electromagnetic Shielding and Thermal Conductive Properties of Polyolefin Composites with a Ti
3C
2T
x MXene/Graphene Framework Connected by a Hydrogen-Bonded Interface。
轉自《石墨烯研究》公眾號