二維(2D)過渡金屬碳化物/氮化物(MXenes)已廣泛應用于生物醫學領域。然而,基于MXenes的納米藥物在聲動力治療(SDT)中的潛力還很少被探索。本文在理論計算的指導下,通過輕度原位自氧化,將Nb2C MXenes設計成一種高性能的聲催化劑/聲敏劑。通過計算不同氧化程度的Nb2C MXenes的功函數值,確定了在自氧化的Nb2C MXenes中構建高效肖特基異質結的最佳條件。實驗表明,在溫和的水熱氧化后,氧化鈮團簇在Nb2C MXenes中自發形成,形成有效的肖特基勢壘。結果表明,肖特基異質結能夠加速聲觸發電子-空穴對的分離并抑制其重組,從而顯著提高了原位自氧化Nb2C MXenes(簡稱Nb2C- ox)在超聲輻照下的活性氧(ROS)生成效率。溫和的氧化也使Nb2C- ox在第二個近紅外(NIR-II)窗口繼承了Nb2C MXenes的高光熱性能。因此,基于聲動力效應和近紅外- ii光子熱療,研制的Nb2C MXenes源性聲催化劑/聲敏劑可以達到較高的治療效果。因此,本研究提出了一種以理論計算為導向的策略來設計和制造新型基于MXenes的生物醫學應用的聲催化劑/聲敏劑。
圖1 帶有自行生成肖特基勢壘的2D Nb2C-Ox納米片的構造示意圖。

圖2. 基于理論的自生成高效肖特基結Nb2C MXene衍生聲敏劑的制備。

圖3 具有自生高效肖特基結的Nb2C MXene衍生聲敏劑的表征。

圖4. Nb2C-Ox納米片的聲動力效應和光熱效應機理。

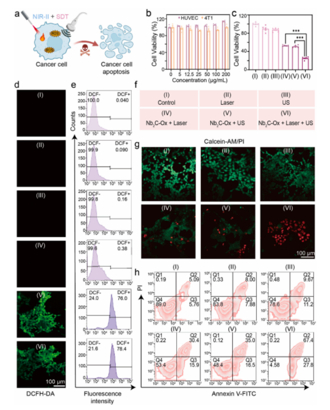
圖5 Nb2C-Ox的體外抗腫瘤性能。

圖6 熱療與SDT協同治療的機理研究。

圖7 Nb2C-Ox納米片介導的體內光熱增強型SDT。
相關科研成果由南通大學附屬醫院超聲科Xuejun Ni等人于2023年發表在Nano Today (https://doi.org/10.1016/j.nantod.2022.101750)上。原文:Self-generated Schottky barriers in niobium carbide MXene nanocatalysts for theory-oriented sonocatalytic and NIR-II photonic hyperthermia tumor therapy。
轉自《石墨烯研究》公眾號