外傷造成的骨缺損不可避免地伴隨著軟組織損傷。開發具有骨軟組織再生功能的多功能生物活性生物材料是骨科領域的必要和迫切需要。在這項工作中,研究者發現光活化 MXene (Ti
3C
2T
x) 納米片對促進骨和軟組織再生具有積極作用。我們進一步研究了光激活 MXene 對組織再生的詳細作用和潛在機制。光活化MXene具有良好的熱效應和強大的抗菌活性,可抑制炎癥因子和耐甲氧西林金黃色葡萄球菌(MRSA)感染的表達,并誘導促血管生成因子的表達和軟組織傷口修復。光激活MXene還可以通過ERK信號通路激活熱休克蛋白70(HSP70)并增強骨組織的修復來調節脂肪源性干細胞(ADSC)的成骨分化。這項工作揭示了生物活性 MXene 的光熱激活作為骨和軟組織同時再生的有效策略的開發。

Fig 1. MXene 納米片的表征。 (a)不同濃度的2D MXene納米片在808 nm(1.5 W/cm
2)激光照射下的光熱-加熱曲線。 (b) 100 μg/mL MXene 納米片分別在 0.5、0.75 和 1.5 W/cm
2 激光照射下的光熱-加熱曲線。 (c) MXene 納米片在五個激光照射周期下的開/關加熱曲線。 (d) 克隆和 (e) PBS 緩沖液和 50 μg/mL MXene 納米片在 808 nm 激光下 10 分鐘 (0.75 W/cm
2 ) 針對大腸桿菌、金黃色葡萄球菌和 MRSA 的活力 (*p < 0.05 ,**p < 0.01,n = 3)。

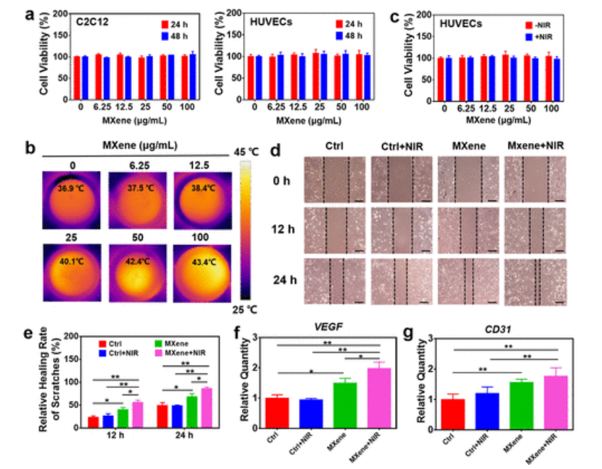
Fig 2. 細胞生物相容性和愈合。 (a) 分別與不同濃度的 MXene 孵育 24 小時和 48 小時后,C2C12 和 HUVEC 細胞的細胞活力。 (b) 在 808 nm 激光 (0.75 W/cm
2 ) 下用不同濃度的 MXene 納米片激光照射后 HUVEC 細胞的紅外熱圖像。 (c) 光熱處理的 MXene 孵育后 HUVEC 的細胞活力。(d)不同處理孵育0、12和24小時后HUVEC的遷移能力。 (e) (d) 的相對愈合率。 (f,g)不同處理的HUVEC中VEGF(f)和CD31(g)的相對表達。

Fig 3. 成骨分化評價。 (a) 分別在 7 天和 14 天通過 MXene 和 808 nm 激光照射成骨誘導后 ADSC 的 ALP 活性評估 (n = 3)。 (b) 不同處理孵育 14 天后 ADSC 的茜素紅染色 (ARS) 測定。 (c) (b) 的相對強度。 (d) 在 808 nm 激光照射下用 50 μg/mL MXene 納米片處理細胞溫度 10 分鐘。 (e,f)7 天和 14 天時通過 RT-PCR 檢測的成骨相關標記基因(e)Bsp 和(f)RUNX2 的表達(n = 3)。 (g) 14天時不同處理誘導后RUNX2蛋白的免疫熒光染色;比例尺:200 μm。統計顯著性通過 Student t 檢驗獲得,*p < 0.05、**p < 0.01 和 ***p < 0.001。

Fig 4. 激光照射下光熱MXene成骨分化的潛在分子機制分析。 (a)激光照射下MXene誘導成骨分化的分子機制示意圖。 (b) RT-PCR 不同處理誘導后 HSP70 的表達。 (c) 14 天不同處理誘導后,β-肌動蛋白、HSP70、p-ERK 和 ERK 的蛋白質印跡分析。 (d) HSP70 和 (e) p-ERK 的定量數據為平均值 ± SD (n = 3)。 (f) 7 天不同處理誘導后 p-ERK 和 ERK 的蛋白質印跡分析。 (g) p-ERK 的定量數據為平均值 ± SD (n = 3)。 (h) 不同處理成骨誘導后 ADSC 的 ALP 活性。 (i,j)通過不同處理誘導7天后,通過RT-PCR檢測ADSC中(i)RUNX2和(j)Bsp的表達。統計顯著性通過 Students’ t-test獲得,*p < 0.05、**p < 0.01 和 ***p < 0.001。

Fig 5. 光激活 MXene 納米片可增強體內骨再生。 (a)整個動物實驗設計流程示意圖。 (b) 對照組和 MXene 組顱骨缺損大鼠經光熱治療(0.75 W/cm
2,10 分鐘)的熱像圖。(c) MXene 和 NIR 治療第 4 周和第 6 周后顱骨缺損的顯微計算機斷層掃描 (micro-CT) 圖像。 (d) 顱骨缺損的新骨形成率和 (e) 小梁厚度,基于顯微 CT 掃描信息,*p < 0.05 和 **p < 0.01。 (f) H&E 染色,用于第 4 周和第 6 周時的形態學評估。

Fig 6. MRSA 感染的傷口在體內愈合。 (a)整個動物實驗設計流程示意圖。 (b) 第 0、3、7 和 14 天時代表性皮膚傷口的圖像。 (c) 不同治療后的相對傷口面積大小。 (d) 不同治療方法傷口閉合的完整時間。 (e) 第 3 天和第 7 天進行不同處理后從均質感染組織中分離出的 MRSA 菌落圖像。(f) 用不同樣品處理后針對 MRSA 的細菌活力。 (g)不同處理后14天傷口的H&E染色,并統計14天時的(h)傷口長度和(i)表皮厚度;比例尺 = 500 μm(L)和 100 μm(H)。統計顯著性通過 Student’ t-test獲得,*p < 0.05、**p < 0.01 和 ***p < 0.001。

Fig 7. 免疫熒光分析。 (a) 7天時CD31和VEGF的免疫熒光圖像;比例尺 = 100 μm。 (b) (a) 的熒光強度。 (c) 3天時IL-6和TNF-α的免疫熒光圖像;比例尺 = 100 μm。 (d)(c)的熒光強度分析。統計顯著性通過 Students’ t-test獲得,*p < 0.05、**p < 0.01 和 ***p < 0.001。
相關研究工作由西安交通大學Bo Lei課題組于2023年在線發表在《ACS NANO》期刊上,原文:Photoactivated MXene Nanosheets for Integrated Bone–Soft Tissue Therapy: Effect and Potential Mechanism。
https://doi.org/10.1021/acsnano.2c10103
轉自《石墨烯研究》公眾號